Fucoidans ability to lower uric acid is more than just "potentially effective".
Published in a series of international journal articles | Fucoidan lowers uric acid, more than just "potentially effective".
Mr. Li, who just turned forty, is in the prime of his career and has a constant stream of business dinners. Last week's medical checkup report showed that his uric acid level had quietly risen from 420 μmol/L last year to 520 μmol/L. His doctor seriously warned him that this exceeds the normal range, and that not only will make his risk of gout increase in the future, but damage to his kidneys and cardiovascular system has also begun. It require attention.
High uric acid has become the "fourth high" after high blood pressure, high blood sugar, and high cholesterol, posing a threat to human health. When uric acid levels are too high, urate crystals can deposit in the joints, leading to gouty arthritis. More seriously, long-term high uric acid can also damage kidney function and increase the risk of cardiovascular disease.

"Besides taking medicine and avoiding certain foods, is there any other way?" This question troubled him. Until one day, by chance, Mr. Li learned about the term "fucoidan" at a health lecture. The researchers from Shandong Jiejing Group Corporation explained the health benefits of fucoidan, a natural active substance extracted from brown algae, in helping to regulate uric acid.
A Gift from the Ocean: A New Discovery of Fucoidan
Multiple studies published in authoritative international journals such as the *Journal of Agricultural and Food Chemistry* and *Bioactive Materials* have provided exciting answers: Fucoidan, a natural active substance derived from brown algae, not only showed a clear uric acid-lowering effect in animal experiments, but its unique kidney-protective mechanism also surpasses traditional thinking and is supported by solid scientific data.

Triple Mechanism: Scientifically Lowering Uric Acid
1. Inhibition of Uric Acid Production: Uric acid is mainly produced through the purine metabolism pathway. Fucoidan can effectively inhibit the activity of xanthine oxidase, reducing uric acid production at its source.
2. Antioxidant Effect: Oxidative stress is believed to be associated with hyperuricemia and gout. Fucoidan has significant antioxidant activity, scavenging free radicals and reducing oxidative stress, thereby helping to alleviate inflammatory responses associated with hyperuricemia.
3. Anti-inflammatory Effect: High uric acid levels are often accompanied by inflammatory responses, especially during gout attacks. Fucoidan exhibits anti-inflammatory activity and may alleviate gout symptoms by reducing the production and release of inflammatory factors.
Clinical evidence: Validation from animals to humans
1. Animal experiments have shown that it is effective: Multiple mouse experiments have confirmed that supplementation with fucoidan can significantly reduce serum uric acid levels.
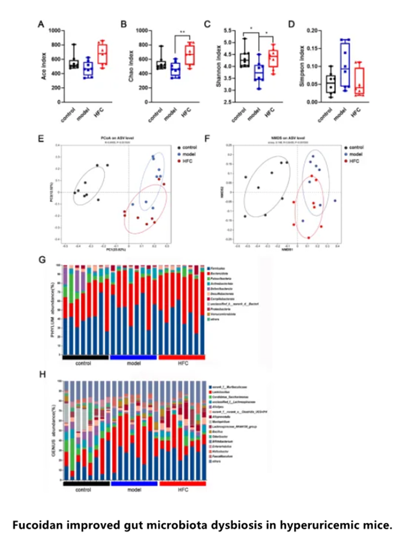
- A study by Professor Lu Chenyang's research group at Ningbo University found that fucoidan supplementation dose-dependently reduced serum uric acid, serum urea nitrogen, and weight gain in hyperuricemic mice. The serum creatinine levels in the medium- and high-dose fucoidan groups were similar to those in the control group (Figure), confirming that fucoidan can reduce serum uric acid levels in hyperuricemic mice and alleviate renal function damage [1].

- The damage to the kidneys caused by hyperuricemia is partly due to inflammation and cell damage caused by uric acid crystals. Associate Professor Xue Meilan of Qingdao University found that fucoidan can inhibit the overactivation of inflammatory signaling pathways in the kidneys, thereby reducing inflammatory response and cell apoptosis, and improving kidney damage caused by hyperuricemia[2].
2. Human studies show potential: A preliminary clinical study published in Food & Function in 2021 showed that patients with hyperuricemia who supplemented with fucoidan for eight consecutive weeks experienced an average decrease in uric acid levels of about 15%[3].
3. New dimensions of intestinal regulation: Studies have found that fucoidan can improve intestinal flora imbalance under hyperuricemia, promote the growth of beneficial bacteria, maintain intestinal homeostasis, and improve intestinal barrier function[2].

After understanding these scientific principles, Mr. Li chose Fucoidan produced by Shandong Jiejing Group Corporation, a product with clear scientific research backing, for daily conditioning to lower uric acid, and persisted with drinking water and exercising. Three months later, a follow-up examination showed that his uric acid level had steadily dropped to below 450 μmol/L, and his joint pain had basically disappeared.
Shandong Jiejing: A leading factory in fucoidan production
Shandong Jiejing Group Corporation, a benchmark enterprise in China's fucoidan industry, is one of the first companies in China to obtain a fucoidan food production license. For half a century, it has focused on the in-depth development and application of seaweed resources, and has its own fucoidan-related patent technologies. Strong scientific research support gives you a healthier choice!
Data source:
[1]Fucoidan dose-dependently alleviated hyperuricemiaand modulated gut microbiota in mice [2]Fucoidan Supplementation Relieved Kidney Injury and ModulatedIntestinal Homeostasis in Hyperuricemia Mice.[3] A pilot study on fucoidan supplementation for high uric acid[J]. Food Funct., 2021.[3]A pilot study on fucoidan supplementation for high uric acid[J]. Food Funct., 2021.
